校企合作

现代学徒制

首页 >> 校企合作 >> 现代学徒制 >> 正文

三、校企互聘共用教师队伍建设

发布日期:2024-08-12    作者:     点击:

3.1 双师团队建设

3.1.1 双导师管理机制

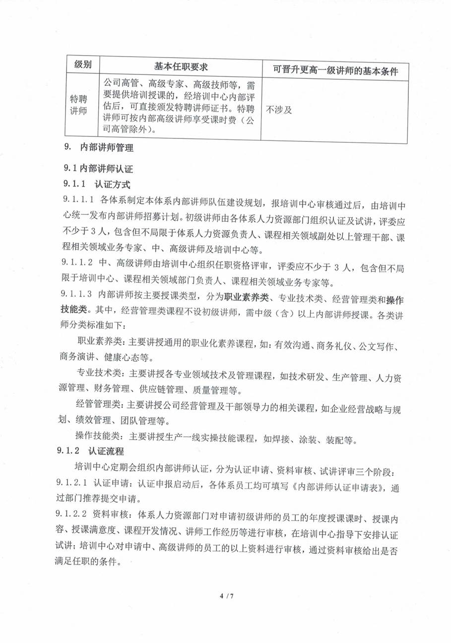
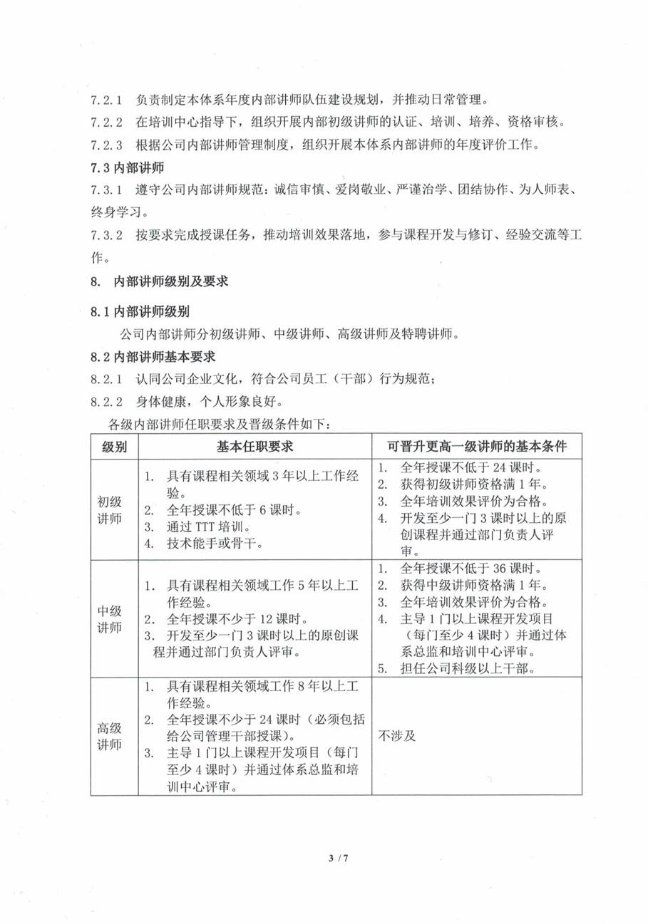
3.1.1.1 公司内部讲师选拔管理制度


3.1.1.2 信阳职业技术学院现代学徒制“双导师”管理与考核办法

现代学徒制“双导师”管理与考核办法_1

现代学徒制“双导师”管理与考核办法_2

现代学徒制“双导师”管理与考核办法_3

现代学徒制“双导师”管理与考核办法_4


现代学徒制“双导师”管理与考核办法_5

现代学徒制“双导师”管理与考核办法_6

现代学徒制“双导师”管理与考核办法_7

现代学徒制“双导师”管理与考核办法_8


现代学徒制“双导师”管理与考核办法_9


现代学徒制“双导师”管理与考核办法_10


现代学徒制“双导师”管理与考核办法_11


3.1.2 导师选拔

导师选拔——陈博

导师选拔——张荣荣

导师选拔——孟光明


3.1.2.1 聘书

牛东昌



魏玲




周军安


3.1.2.2 师资队伍统计表

现代学徒制试点师资队伍(学校导师)_1

信阳职业技术学院

师资队伍宇通企业导师_1

师资队伍宇通企业导师_2

宇通


3.2 企业教师授课

3.2.1 企业教师担任专业核心课程

6c8b3fa59c743babd8874e7640876b7


6bd87f04e6d1656a3035451d47d7c9b

d279b2cbb362de1e109ba5290819eb4


f7299911668df82010997726ed366f0


3.2.2 企业师傅授课学时

信阳职业技术学院新能源汽车技术专业2023级人才培养方案_15

信阳职业技术学院新能源汽车技术专业2023级人才培养方案_16


3.2.3 企业师傅带徒津贴

宇通费用